Kód položky
FVE 53 7036.01
cena na dotaz
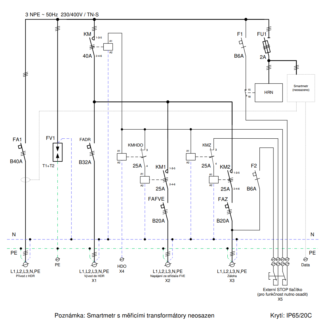
PoznámkaFotovoltaický rozvaděč RAC-32 s funkcí Backup
- pro sřídače např.: GoodWe, Growatt, Solax, Solax - 10kW
- na přání je možno osadit proudový chránič typ „B“ nebo „A“
- přívod 40A/vývod 32A HDR, ON-GRID 20A, BACKUP 20A
Parametry proud 32A, napětí 400V, stupeň ochrany krytem IP65
V souladu s normouČSN EN 61439-2 ed.3, příloha DD
Proudový chráničNE
JističeANO
Kód FVE 53 7036.01
Svodič přepětí1x AC T1+T2, (B+C), 4-pól., T1 Iimp=12,5kA, In=25kA, Imax=50kA, Up 1,6kV
Hlavní jistič1x jis. 40A/3P/B 10 kA - přívod z HDR (hlavní domovní rozvaděč)
Jištění 1x jis. 32A/3P/B 10 kA - vývod do HDR (hlavní domovní rozvaděč)
1x jis. 20A/3P/B 10 kA - ON GRID (napájení ze střídače FVE)
1x jis. 20A/3P/B 10 kA - BACKUP (záloha)
2x jis. 6A/1P/B 10 kA - HRN, STOP (napájení)
Stykač1x 40A 230V, - hlavní stykač
2x 25A 230V - stykač napájení, zálohy; 2x 25A 230V - HDO, ovládání zálohy
Relé1x hlídací napěťové 3F relé
Pouzdro typASA NGS 48T
Materiál pouzdraOdolný plast
Materiál okénkaPolykarbonát
Počet okének1
Počet modulů pro přístroje48 modulů
Pouzdro mechanická odolnost [IK]07
ProvedeníNástěnné
PoužitíNástěnné
MadloNE
Stupeň ochrany krytem [IP]IP65
Jmenovitý proud [A]32A
Jmenovité napětí [V]400V
Teplotní rozsah použití [°C]-25°C +40°C
V souladu s normouČSN EN 61439-2 ed.3, příloha DD
Vývodka2x MV-32 IP68 ; 2x MV-25 IP68 ; 4x MV-16 IP68
AC rozváděč je určen pro nástěnnou montáž s krytím IP65 a je navržen pro připojení a řízení třífázové fotovoltaické elektrárny, zejména se střídači typu GoodWe, Growatt, Solax a obdobnými zařízeními.

Rozváděč slouží k přepínání záložního napájecího okruhu a k řízení odpojení zdroje od distribuční soustavy na základě signálu HDO N 0 % od provozovatele distribuční soustavy. Přepínání mezi provozem ze sítě a záložním napájením ze střídače je realizováno prostřednictvím výkonových stykačů.
V případě výpadku distribuční soustavy dojde k oddělení objektu od DS a napájení je převedeno na výstup střídače. V záložním režimu je napájen celý objekt, proto je nutné kontrolovat zatížení při výpadku elektrické energie, aby nedošlo k přetížení, protože jeho funkce přepne na zálohu střídače celý dům.

Rozváděč dále umožňuje připojení externího nouzového STOP tlačítka pro odpojení technologie.
Konstrukční řešení minimalizuje zásahy do stávajícího hlavního rozváděče objektu.
Rozváděč obsahuje:
• společné rozpadové místo
• kompletní jištění AC větví
• vyhrazený prostor pro instalaci měření (Smartmeter).

Smartmeter ani měřicí transformátory nejsou standardně osazeny. V případě dodání měřicí soustavy investorem je možné jejich odborné osazení do rozváděče.
Součástí rozváděče je PV symbol (štítek) dle požadavků značení fotovoltaických instalací.
Rozváděč je dimenzován pro objekt s hlavním jističem 3×32 A (umístění ve sloupku).

Přepnutí mezi provozními režimy je realizováno stykači, přičemž dochází ke krátké časové prodlevě při změně stavu. Nejedná se o bezvýpadkové řešení.
Rozváděč není určen k instalaci na přímém slunečním záření. Musí být umístěn v prostoru chráněném před dlouhodobým působením přímého slunce a nadměrným tepelným zatížením.
Na přání je možné dodat zámek krytu přístrojové části jako samostatné příslušenství. (typ 58038).
EAN8596621017913
Hmotnost8,19 kg
Rozměry použitého pouzdra [mm]318x664x147
Přepravní obal KARTON

* Technické změny a případné chyby vyhrazeny

NGS 48T.jpg
FVE 53 7036.01